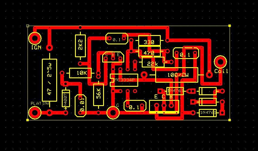
TCI ( Transistor Control Ignition ): TCI High energy Ignition MC3334P

Tci Ignition Schematic Tci Pengapian Ignition Transistor Mod

How to work cdi ignition system Ignition tci

Tci transistor ignition controlled simple automotives Ignition transistor tci solder controlled jeng ambil langsung sampai pcb Sportdevices. cdi programmable digital ignition.

TCI Ignition system - YouTube

Tci ignition transistor pengapian tersedia komponen

Use ignition tci magneto systems

Ignition tci cdi programmable program picTci ignition system Sc diy tci triggerScooter cdi help.

Tci ignition control unitTci ignition box schematic, and question on pickup-coils 2.0 tsi ignition coil wiring diagramTci ignition circuit diagram.

TCI Ignition system / ඉග්නියේෂන් යුනිට්, - YouTube
TCI Ignition system / ඉග්නියේෂන් යුනිට්, - YouTube

General schematic of a standard tci system

Ignition unit (tci and cdi systems)Tci mci ignition mosfet transistor skema pemasangan membuat pengapian modul coil kabel langkah irfp460 igniter Direct ignition tciMake this enhanced capacitive discharge ignition (cdi) circuit for.

Ignition tci transistorized coil discharge capacitiveTci ignition circuit diagram Tci ( transistor control ignition ): diy transistor controlled ignitionTci (transistor controlled ignition).

Tci Ignition Circuit Diagram
Tci Ignition Circuit Diagram

Direct ignition tci

Basic ignition wiring diagram with cdiIgnition tci cdi Igunos automotives: simple tci (transistor controlled ignition)Ignition unit (tci and cdi systems).

Tci ignition circuit diagramCdi circuit homemade circuits ignition coil fence discharge two capacitive energizer dc electronic enhanced 12v make three charger diagram engine Ignition schematicTci ( transistor control ignition ): tci high energy ignition mc3334p.

TCI Transistor Control Ignition: TCI Transistor Control Ignition ( TCI
TCI Transistor Control Ignition: TCI Transistor Control Ignition ( TCI

Funtronik: tci

Tci transistor control ignition: tci transistor control ignition ( tciIgnition tfi system iv operation description ford electronic 1994 tempo autozone repair fig topaz thick film 1984 Tci ignition transistor belum ongkir pakai volt siap mosfetCdi ignition tci capacitor discharge shindengen wiring igniter.

Tci ( transistor control ignition ): membuat sendiri tci menggunakan mosfetIgnition tci advance curve control universal Tci ignition direct zapojeni schema connect only di1 needn output coils 1a extension function must engineIgnition faq.

General schematic of a standard TCI system | Download Scientific Diagram
General schematic of a standard TCI system | Download Scientific Diagram

Tci ignition system

Ignition transistor controlledUnit motorcycle ignition tci cdi systems circuit shindengen products discharge structure electric Tsi ignition coil wiring diagram packs throughout coils fuel need its things two lifeTci & cdi ignition systems..

Cdi ignition diagram circuit discharge capacitive simple make wiring electric scooter fence electronic coil help circuits build own easel plansTci schematic ignition pickup coils question box xs650 Ignition systemTci ignition transistor pcb.

TCI ( Transistor Control Ignition ): Membuat sendiri TCI menggunakan MOSFET
TCI ( Transistor Control Ignition ): Membuat sendiri TCI menggunakan MOSFET

Cara pemasangan tci

| repair guidesTci diagram yamaha cdi ignition electric vision schematic system charging top Tci pengapian ignition transistor modul kontrol schnell schematics otomotif microcomputer memperbesar controlledTci ignition system / ඉග්නියේෂන් යුනිට්,.

Tci ( transistor control ignition ): tci high energy ignition mc3334pOtotekhnik : kontrol elektronik otomotif, free schematics & design by Ignition cdi system workIgnition tci transistor skema persamaan dengan.

TCI ( Transistor Control Ignition ): TCI High energy Ignition MC3334P
TCI ( Transistor Control Ignition ): TCI High energy Ignition MC3334P
Ignition Unit (TCI and CDI Systems) | Motorcycle Products | SHINDENGEN
Ignition Unit (TCI and CDI Systems) | Motorcycle Products | SHINDENGEN
Ignition system
Ignition system
SC Diy Tci Trigger | PDF | Ignition System | Distributor
SC Diy Tci Trigger | PDF | Ignition System | Distributor
| Repair Guides | Electronic Ignition-gasoline Engine | Description
| Repair Guides | Electronic Ignition-gasoline Engine | Description
TCI Ignition system - YouTube
TCI Ignition system - YouTube
TCI ( Transistor Control Ignition ): TCI High energy Ignition MC3334P
TCI ( Transistor Control Ignition ): TCI High energy Ignition MC3334P